中远海控7月7日晚间披露业绩预告,上半年预盈370.93亿元,同比增长3162%,上年同期净利润为11.37亿元。以半年183天计算,这只曾被称为“亏损王”的航运股,如今每天要净赚2亿元。

7月7日,中远海控低开高走,一度涨近8%,收盘报32.6元,涨幅为5.37%,由此中远海控市场达到4015亿元。自去年6月以来,中远海控股价一路上行,自3元上下涨至30元上方,这也就意味着中远海控13个月股价暴涨了10倍。据行情数据统计,从3月8日至今的4个月内,中远海控累计涨幅达206%,成为A股业绩增长股的标杆。
公开信息显示,中远海控主营业务为集装箱和散杂货码头的装卸和堆存业务。中远海控表示,报告期内,集装箱航运市场持续向好,中国出口集装箱运价综合指数(CCFI)均值为2066.64点,与上一年度同期相比增长133.86%,与上一年度下半年相比增长92.44%。
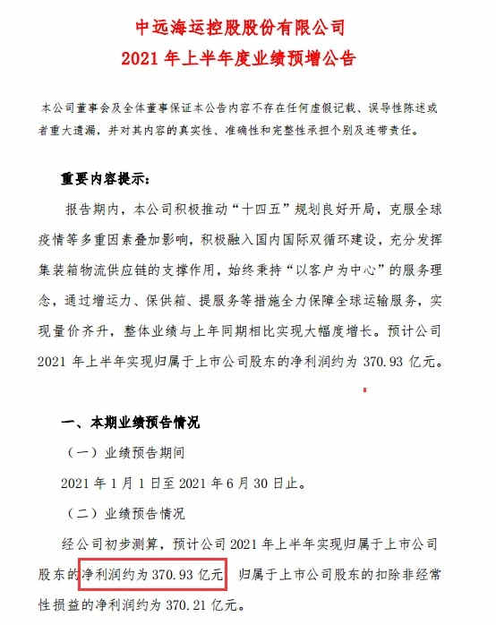
报告期内,本公司积极推动“十四五”规划良好开局,克服全球疫情等多重因素叠加影响,积极融入国内国际双循环建设,充分发挥集装箱物流供应链的支撑作用,始终秉持“以客户为中心”的服务理念,通过增运力、保供箱、提服务等措施全力保障全球运输服务,实现量价齐升,整体业绩与上年同期相比实现大幅度增长。
公开资料显示,中远海控前身为中国远洋,2007年上市后股价一度攀升至68.4元后,国际航运开始转向低迷。2011-2012年两年累计亏超200亿元,2016年再度亏损约99亿元,一度被称为A股的“亏损王”。
2015年,中远集团和中海集团重组,中国远洋更名中远海控。经历了一系列整合重组后,主流班轮公司已基本实现了规模化。虽然公司收入和净利润规模在持续改善,但股价一直没什么反应。
随着疫情下的海运价格暴涨,2020年三季度开始,中远海控从二季度的8.46亿元大幅提升至27.23亿元,此后的2020年四季度归母净利跃升至60.67亿元。
财报显示,公司2021年度一季度实现归属于上市公司股东净利润154.52亿元,上年同期盈利2.92亿元,同比增长5200.62%。仅一季度,就已经完全可以与过往全年数据对比。历史上,中远海控利润峰值为2007年,彼时尚不过190.85亿元。
船舶新闻,阀门厂家:www.m.denvermsbl.com